******中国·yl7703永利(集团)股份有限公司-Official Website
yl7703永利集团
学术科研
当前位置: 首页 >> 正文
学术科研

学院2024年度纵向科研项目立项喜获丰收

发布人:王俞苹   时间:2024-10-29    点击:[]


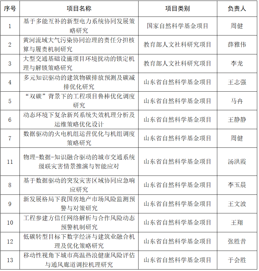
2024年国家自然科学基金项目、教育部人文社科研究项目、山东省自然科学基金项目等陆续公示。我院获批国家级项目1项,省部级项目12项。与2023年相比,教育部人文社科研究项目和山东省自然科学基金项目都取得了新的突破,项目信息如下。

近年来,学院高度重视高水平科研项目的申报和管理工作,积极开展有计划、有组织的科研活动,学院教师的学术水平和科研能力显著提升。学院将继续加大对科研工作的支持力度,为广大师生创造更加良好的科研环境,不断提升科研水平和学术影响力,为学科发展、学生培养提供更好的支撑。


上一条:管理工程学院邀请崔利荣教授到我校做“编辑视角下撰写高水平论文的策略与方法”主题讲座